Mise en place d'un outil de gestion d'incident

Situation

Pour cette cinquieme réalisation professionnelle, il nous a été demandé de présenter et documenter l'installation et la mise en place de l'outil GLPI

Contexte

Equipe

  • Maxence
  • Ezequiel
  • Kevin

Outils

  • GLPI
  • DOCKERS

Competence

  • Gestion du patrimoine informatique
  • Travail en mode projet
  • Mise a disposition des utilisateurs d'un service informatique

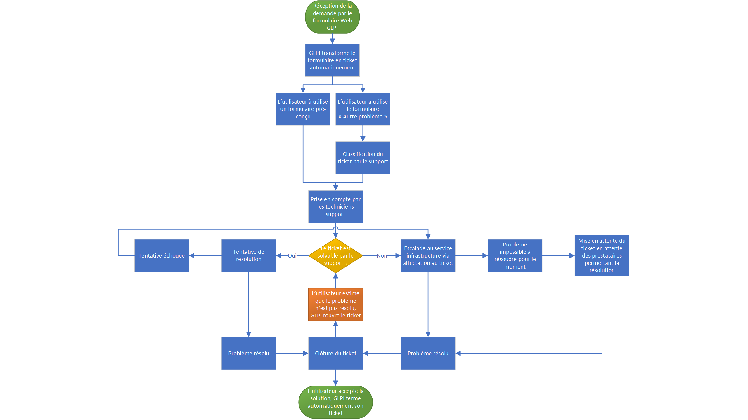
Logigramme

Logigramme

Documents